Editions
EDITIONS
中文
PC Version
Français
한국어
日本語
Emergency
FAQ
Community
Local News
Upcoming Events
Connect with Us
Where is Hunan
Leadership
Home >
Government Scholarship
Hunan Normal University Application Guidelines for International Chinese Language Teachers Scholarship (2026-2027)
2026-03-27
Source: the official website of Hunan Normal University
The Official Website of the People’s Government of Hunan Province
Mobile
中文
Français
한국어
日本語
15 July 2015
HOME
NEWS
LOCAL NEWS
NATIONAL NEWS
COVERAGE OF HUNAN FROM GLOBAL SOURCES
UPCOMING EVENTS
IN FOCUS
ABOUT HUNAN
HUNAN FACTS
Where is Hunan
Administrative Divisions
Population & Nationalities
Natural Resources
Two-oriented Society
Hunan Products
HISTORY AND CULTURE
History of Hunan
Origin of Huxiang Culture
Celebrities
Cultural Heritage
National Customs
Catering & Tea Culture
Cultural Industry
GLOBAL ASSOCIATIONS
Sister Cities
Xiaoxiang Friendship Award
Foreigners in Hunan
STATISTICS
Industry
Agriculture
Service Sector
Import & Export
Post & Communication
Transportation
Education
Sports
Healthcare
Social Security & Welfare
GOVERNMENT
LEADERSHIP
BULLETIN
POLICY WATCH
STATUTES
DEPARTMENTS
REPORT ON THE WORK OF THE GOVERNMENT
2026
2025
2024
2023
2022
EMAIL THE GOVERNOR
SERVICES
VISA & PASSPORT
RESIDENCE PERMIT
ENTRY & EXIT
MARRIAGE & FAMILY
LIVE
EDUCATION
WORK
QUICK LINKS
INTERNATIONAL AFFAIRS AGENCIES
BUSINESS
EVENTS & EXHIBITIONS
STATISTICS UPDATES
ECONOMY COMMUNIQUE
INVESTMENT ENVIRONMENT
KEY INDUSTRIES
INDUSTRIAL PARKS & ZONES
PROJECTS FOR INVESTMENT
INVESTMENT GUIDE
FAMOUS HUNAN ENTERPRISES
TOURISM
THINGS TO KNOW
What's Going on
Travel Agencies
The Eight New Views of Xiaoxiang
Folk Customs
Golden Travel Routes
PIACES TO GO
Changsha
Zhuzhou
Xiangtan
Hengyang
Yueyang
Yongzhou
Yiyang
Shaoyang
Loudi
Huaihua
Chenzhou
Changde
Zhangjiajie
Xiangxi Tujia& Miao
Autonomous Prefecture
Education
Laws & Regulations
Guidance for Enrollment
Government Scholarship
Institutions & Programs
Chinese Courses & Tests
Chinese Learning
Home
>
Services
>
Education
>
Government Scholarship
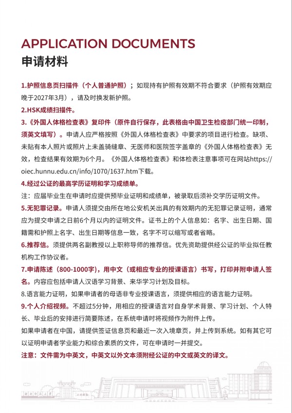
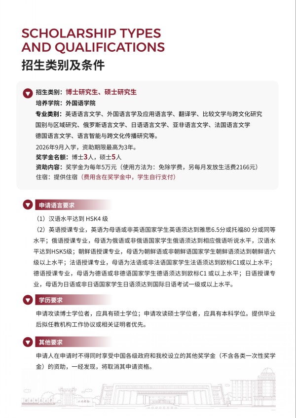
Hunan Normal University Application Guidelines for International Chinese Language Teachers Scholarship (2026-2027)
Download
Print
Source: the official website of Hunan Normal University